
原文
接上一篇移動端路由層設計
為啥要說iOS路由呢?
路由層其實在邏輯上的設計都是一樣的,關於對界面跳轉的實現部分卻與Android平台和iOS平台上的導航機制有著非常緊密的關系,Android操作系統有著天然的架構優勢,Intent機制可以協助應用間的交互與通訊,是對調用組件和數據傳遞的描述,本身這種機制就解除了代碼邏輯和界面之間的依賴關系,只有數據依賴。而iOS的界面導航和轉場機制則大部分依賴UI組件各自的實現,所以如何解決這個問題,iOS端路由的實現則比較有代表性。
其實說白一點,路由層解決的核心問題就是原來界面或者組件之間相互調用都必須相互依賴,需要導入目標的頭文件、需要清楚目標對象的邏輯,而現在全部都通過路由中轉,只依賴路由,或者依靠一些消息傳遞機制連路由都不依賴。其次,路由的核心邏輯就是目標匹配,對於外部調用的情況來說,URL如何匹配Handler是最為重要的,匹配就必然用到正則表達式。了解這些關鍵點以後就有了設計的目的性,let‘s do it~
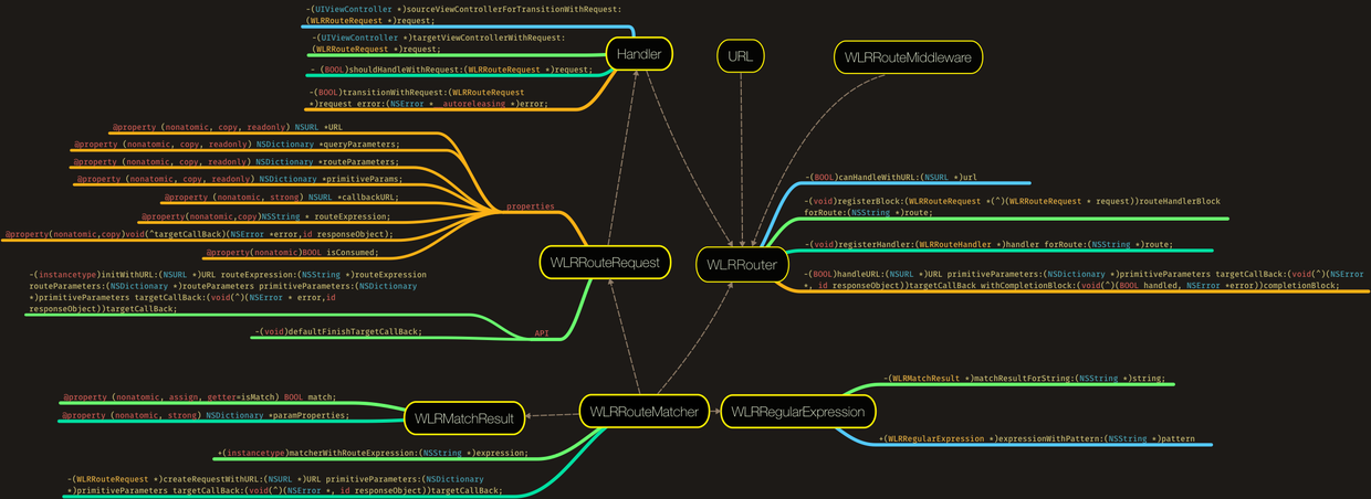
設計類圖:

這裡面有如下幾個類:
WLRRouteRequest,路由層的請求,無論是跨應用的外部調用還是內部調用,最後都形成一個路由請求,該請求包含了URL上的queryparameters和路徑參數,還有內部調用時直接傳入的原生參數,還有請求發起者對目標預留的回調block
WLRRouteHandler,路由層的handler處理,handler接收一個WLRRouteRequest對象,來完成是否是界面跳轉,還是組件加載,還是內部邏輯
WLRRouter,路由核心對象,內部持有注冊的Handler,比方說負責界面跳轉的Handler,負責組件加載的Handler,負責API的Handler等等,路由的作用就是將外部調用傳入的URL或者是內部調用傳入的target,在內部匹配上對應的handler,然後調用生命周期方法,完成處理過程,當然,圖中還有route的中間件,實際上是預留AOP的口子,方面後期擴展
WLRRouteMatcher,用以處理外部調用的URL是否能與預設的正則表達式匹配,在WLRRouter中,每一次注冊一個handler,都會用一個URL匹配的表達式生成一個WLRRouteMatcher
WLRRegularExpression,繼承NSRegularExpression,用以匹配URL,WLRRouteMatcher內部有一個WLRRegularExpression對象,WLRRouteMatcher接受一個URL,會使用WLRRegularExpression生成一個WLRMatchResult對象,來確定是否匹配成功,如果匹配成果則將URL上的路徑參數給取出來
WLRMatchResult,用以描述WLRRegularExpression的匹配結果,包含路徑參數
工作流程:
App啟動實例化WLRRouter對象
實例化WLRRouteHandler對象
WLRRouter對象掛載WLRRouteHandler實例與URL的表達式相對應,WLRRouter內部生成一個WLRRouteMatcher對象,與URL的表達式相對應
外部調用的URL和callback傳入WLRRouter對象
WLRRouter對象遍歷內部持有的URL的匹配表達式,並找到每一個WLRRouteMatcher對象,將URL傳入看是否能返回WLRRouteRequest對象
將WLRRouteRequest對象傳入對應的WLRRouteHandler對象
WLRRouteHandler對象根據WLRRouteRequest尋找到TargetViewController和SourceViewController,在生命周期函數裡,完成參數傳遞與視圖轉場
WLRRouteRequest:
了解了以上,我們從WLRRouteRequest入手。
其實WLRRouteRequest跟NSURLRequest差不多,不過WLRRouteRequest繼承NSObject,實現NSCopying協議,大概如下:
#import (Foundation/Foundation.h)(因識別問題,此處圓括號替換尖括號)
@interface WLRRouteRequest : NSObject(NSCopying)(此處圓括號替換尖括號)
//外部調用的URL
@property (nonatomic, copy, readonly) NSURL *URL;
//URL表達式,比方說調用登錄界面的表達式可以為:AppScheme://user/login/138********,那URL的匹配表達式可以是:/login/:phone([0-9]+),路徑必須以/login開頭,後面接0-9的電話號碼數字,當然你也可以直接把電話號碼的正則匹配寫全
@property(nonatomic,copy)NSString * routeExpression;
//如果URL是AppScheme://user/login/138********?/callBack="",那麼這個callBack就出現在這
@property (nonatomic, copy, readonly) NSDictionary *queryParameters;
//這裡面會出現{@"phone":@"138********"}
@property (nonatomic, copy, readonly) NSDictionary *routeParameters;
//這裡面存放的是內部調用傳遞的原生參數
@property (nonatomic, copy, readonly) NSDictionary *primitiveParams;
//自動檢測竊取回調的callBack 的Url
@property (nonatomic, strong) NSURL *callbackURL;
//目標的viewcontrolller或者是組件可以通過這個
@property(nonatomic,copy)void(^targetCallBack)(NSError *error,id responseObject);
//用以表明該request是否被消費
@property(nonatomic)BOOL isConsumed;
//簡便方法,用以下標法取參數
- (id)objectForKeyedSubscript:(NSString *)key;
//初始化方法
-(instancetype)initWithURL:(NSURL *)URL routeExpression:(NSString *)routeExpression routeParameters:(NSDictionary *)routeParameters primitiveParameters:(NSDictionary *)primitiveParameters targetCallBack:(void(^)(NSError * error,id responseObject))targetCallBack;
-(instancetype)initWithURL:(NSURL *)URL;
//默認完成目標的回調
-(void)defaultFinishTargetCallBack;
@endNSURLRequest其實應該是個值類型的對象,所以實現拷貝協議,該對象的實現部分沒有什麼可講的,對照源代碼查閱即可。
WLRRouteHandler
#import (Foundation/Foundation.h)(此處圓括號替換尖括號) @class WLRRouteRequest; @interface WLRRouteHandler : NSObject //即將handle某一個請求 - (BOOL)shouldHandleWithRequest:(WLRRouteRequest *)request; //根據request取出調用的目標視圖控制器 -(UIViewController *)targetViewControllerWithRequest:(WLRRouteRequest *)request; //根據request取出來源的視圖控制器 -(UIViewController *)sourceViewControllerForTransitionWithRequest:(WLRRouteRequest *)request; //開始進行轉場 -(BOOL)transitionWithRequest:(WLRRouteRequest *)request error:(NSError *__autoreleasing *)error; @end
當WLRRouter對象完成了URL的匹配生成Request,並尋找到Handler的時候,首先會調用- (BOOL)shouldHandleWithRequest:(WLRRouteRequest *)request;,來確定handler是否願意處理,如果願意,則調用-(BOOL)transitionWithRequest:(WLRRouteRequest *)request error:(NSError *__autoreleasing *)error;,內部則通過便利方法獲取targetViewController與SourceViewController,然後進行轉場,核心方法的實現為:
-(BOOL)transitionWithRequest:(WLRRouteRequest *)request error:(NSError *__autoreleasing *)error{
UIViewController * sourceViewController = [self sourceViewControllerForTransitionWithRequest:request];
UIViewController * targetViewController = [self targetViewControllerWithRequest:request];
if ((![sourceViewController isKindOfClass:[UIViewController class]])||(![targetViewController isKindOfClass:[UIViewController class]])) {
*error = [NSError WLRTransitionError];
return NO;
}
if (targetViewController != nil) {
targetViewController.wlr_request = request;
}
if ([self preferModalPresentationWithRequest:request]||![sourceViewController isKindOfClass:[UINavigationController class]]) {
[sourceViewController presentViewController:targetViewController animated:YES completion:nil];
}
else if ([sourceViewController isKindOfClass:[UINavigationController class]]){
UINavigationController * nav = (UINavigationController *)sourceViewController;
[nav pushViewController:targetViewController animated:YES];
}
return YES;
}
- (BOOL)preferModalPresentationWithRequest:(WLRRouteRequest *)request;{
return NO;
}這裡根據SourceController的類型進行判斷,其實request對象的信息足夠可以判斷目標視圖應該如何打開,從本質上來講,URL的匹配表達式是跟業務強關聯的也是跟UI交互邏輯強關聯的,transitionWithRequest方法實現裡,你大可以繼承一下,然後重寫轉場過程,甚至你可以在這自己設置iOS7自定義的轉場,提供動畫控制器和實現轉場協議的對象,進而可以整體的控制Appp內部的實現。
WLRRegularExpression
該類繼承NSRegularExpression
#import (Foundation/Foundation.h)(此處圓括號替換尖括號) @class WLRMatchResult; @interface WLRRegularExpression : NSRegularExpression //傳入一個URL返回一個匹配結果 -(WLRMatchResult *)matchResultForString:(NSString *)string; //根據一個URL的表達式創建一個WLRRegularExpression實例 +(WLRRegularExpression *)expressionWithPattern:(NSString *)pattern; @end
該對象主要的功能是將一個URL傳入查看是否匹配,並且將表達式上聲明的路徑參數從URL上取下來。
比說,我們設置的URL匹配的表達式是: login/:phone([0-9]+),那AppScheme://user/login/138** 這樣的URL應該是匹配,並且將138的手機號取出來,對應到phone上,這個過程必須用到正則表達式的分組提取子串的功能,:phone是約定好的提取子串的值對應的key的名字,其實這個url的正則表達式應該是: /login/([0-9]+)$,那麼WLRRegularExpression對象需要知道需要提取所有子串的key還有將URL匹配的表達式轉換為真正的正則表達式。
-(instancetype)initWithPattern:(NSString *)pattern options:(NSRegularExpressionOptions)options error:(NSError * _Nullable __autoreleasing *)error{
//初始化方法中將URL匹配的表達式pattern轉換為真正的正則表達式
NSString *transformedPattern = [WLRRegularExpression transfromFromPattern:pattern];
//用轉化後的結果初始化父類
if (self = [super initWithPattern:transformedPattern options:options error:error]) {
//同時將需要提取的子串的值的Key保存到數組中
self.routerParamNamesArr = [[self class] routeParamNamesFromPattern:pattern];
}
return self;
}
//轉換為正則表達式
+(NSString*)transfromFromPattern:(NSString *)pattern{
//將pattern拷貝
NSString * transfromedPattern = [NSString stringWithString:pattern];
//利用:[a-zA-Z0-9-_][^/]+這個正則表達式,將URL匹配的表達式的子串key提取出來,也就是像 /login/:phone([0-9]+)/:name[a-zA-Z-_]這樣的pattern,需要將:phone([0-9]+)和:name[a-zA-Z-_]提取出來
NSArray * paramPatternStrings = [self paramPatternStringsFromPattern:pattern];
NSError * err;
//再根據:[a-zA-Z0-9-_]+這個正則表達式,將帶有提取子串的key全部去除,比如將:phone([0-9]+)去除:phone改成([0-9]+)
NSRegularExpression * paramNamePatternEx = [NSRegularExpression regularExpressionWithPattern:WLRRouteParamNamePattern options:NSRegularExpressionCaseInsensitive error:&err];
for (NSString * paramPatternString in paramPatternStrings) {
NSString * replaceParamPatternString = [paramPatternString copy];
NSTextCheckingResult * foundParamNamePatternResult =[paramNamePatternEx matchesInString:paramPatternString options:NSMatchingReportProgress range:NSMakeRange(0, paramPatternString.length)].firstObject;
if (foundParamNamePatternResult) {
NSString *paramNamePatternString =[paramPatternString substringWithRange: foundParamNamePatternResult.range];
replaceParamPatternString = [replaceParamPatternString stringByReplacingOccurrencesOfString:paramNamePatternString withString:@""];
}
if (replaceParamPatternString.length == 0) {
replaceParamPatternString = WLPRouteParamMatchPattern;
}
transfromedPattern = [transfromedPattern stringByReplacingOccurrencesOfString:paramPatternString withString:replaceParamPatternString];
}
if (transfromedPattern.length && !([transfromedPattern characterAtIndex:0] == '/')) {
transfromedPattern = [@"^" stringByAppendingString:transfromedPattern];
}
//最後結尾要用$符號
transfromedPattern = [transfromedPattern stringByAppendingString:@"$"];
//最後會將/login/:phone([0-9]+)轉換為login/([0-9]+)$
return transfromedPattern;
}在Matcher對象匹配一個URL的時候
-(WLRMatchResult *)matchResultForString:(NSString *)string{
//首先通過自身方法將URL進行匹配得出NSTextCheckingResult結果的數組
NSArray * array = [self matchesInString:string options:0 range:NSMakeRange(0, string.length)];
WLRMatchResult * result = [[WLRMatchResult alloc]init];
if (array.count == 0) {
return result;
}
result.match = YES;
NSMutableDictionary * paramDict = [NSMutableDictionary dictionary];
//遍歷NSTextCheckingResult結果
for (NSTextCheckingResult * paramResult in array) {
//再便利根據初始化的時候提取的子串的Key的數組
for (int i = 1; i< paramResult.numberOfRanges&&i < = self.routerParamNamesArr.count;i++ ) {
NSString * paramName = self.routerParamNamesArr[i-1];
//將值取出,然後將key和value放入到paramDict
NSString * paramValue = [string substringWithRange:[paramResult rangeAtIndex:i]];
[paramDict setObject:paramValue forKey:paramName];
}
}
//最後賦值給WLRMatchResult對象
result.paramProperties = paramDict;
return result;
}核心代碼總共80多行,源碼大家可以詳閱
WLRRouteMatcher
#import (Foundation/Foundation.h)(此處圓括號替換尖括號) @class WLRRouteRequest; @interface WLRRouteMatcher : NSObject //傳入URL匹配的表達式,獲取一個matcher實例 +(instancetype)matcherWithRouteExpression:(NSString *)expression; //傳入URL,如果能匹配上,則生成WLRRouteRequest對象,同時將各種參數解析好交由WLRRouteRequest攜帶 -(WLRRouteRequest *)createRequestWithURL:(NSURL *)URL primitiveParameters:(NSDictionary *)primitiveParameters targetCallBack:(void(^)(NSError *, id responseObject))targetCallBack; @end
屬性有如下:
//scheme @property(nonatomic,copy) NSString * scheme; //WLRRegularExpression的實例 @property(nonatomic,strong)WLRRegularExpression * regexMatcher; //匹配的表達式 @property(nonatomic,copy)NSString * routeExpressionPattern;
初始化方法:
-(instancetype)initWithRouteExpression:(NSString *)routeExpression{
if (![routeExpression length]) {
return nil;
}
if (self = [super init]) {
//將scheme與path部分分別取出
NSArray * parts = [routeExpression componentsSeparatedByString:@"://"];
_scheme = parts.count>1?[parts firstObject]:nil;
_routeExpressionPattern =[parts lastObject];
//將path部分當做URL匹配表達式生成WLRRegularExpression實例
_regexMatcher = [WLRRegularExpression expressionWithPattern:_routeExpressionPattern];
}
return self;
}匹配方法:
-(WLRRouteRequest *)createRequestWithURL:(NSURL *)URL primitiveParameters:(NSDictionary *)primitiveParameters targetCallBack:(void (^)(NSError *, id))targetCallBack{
NSString * urlString = [NSString stringWithFormat:@"%@%@",URL.host,URL.path];
if (self.scheme.length && ![self.scheme isEqualToString:URL.scheme]) {
return nil;
}
//調用self.regexMatcher將URL傳入,獲取WLRMatchResult結果,看是否匹配
WLRMatchResult * result = [self.regexMatcher matchResultForString:urlString];
if (!result.isMatch) {
return nil;
}
//如果匹配,則將result.paramProperties路徑參數傳入,初始化一個WLRRouteRequest實例
WLRRouteRequest * request = [[WLRRouteRequest alloc]initWithURL:URL routeExpression:self.routeExpressionPattern routeParameters:result.paramProperties primitiveParameters:primitiveParameters targetCallBack:targetCallBack];
return request;
}WLRRouter
@class WLRRouteRequest; @class WLRRouteHandler; @interface WLRRouter : NSObject //注冊block回調的URL匹配表達式,可用作內部調用 -(void)registerBlock:(WLRRouteRequest *(^)(WLRRouteRequest * request))routeHandlerBlock forRoute:(NSString *)route; //注冊一個WLRRouteHandler對應的URL匹配表達式route -(void)registerHandler:(WLRRouteHandler *)handler forRoute:(NSString *)route; //判斷url是否可以被handle -(BOOL)canHandleWithURL:(NSURL *)url; -(void)setObject:(id)obj forKeyedSubscript:(NSString *)key; -(id)objectForKeyedSubscript:(NSString *)key; //調用handleURL方法,傳入URL、原生參數和targetCallBack和完成匹配的completionBlock -(BOOL)handleURL:(NSURL *)URL primitiveParameters:(NSDictionary *)primitiveParameters targetCallBack:(void(^)(NSError *, id responseObject))targetCallBack withCompletionBlock:(void(^)(BOOL handled, NSError *error))completionBlock;
在實現部分,有三個屬性:
//每一個URL的匹配表達式route對應一個matcher實例,放在字典中 @property(nonatomic,strong)NSMutableDictionary * routeMatchers; //每一個URL匹配表達式route對應一個WLRRouteHandler實例 @property(nonatomic,strong)NSMutableDictionary * routeHandles; //每一個URL匹配表達式route對應一個回調的block @property(nonatomic,strong)NSMutableDictionary * routeblocks;
在Route掛在Handler和回調的block的時候:
-(void)registerBlock:(WLRRouteRequest *(^)(WLRRouteRequest *))routeHandlerBlock forRoute:(NSString *)route{
if (routeHandlerBlock && [route length]) {
//首先添加一個WLRRouteMatcher實例
[self.routeMatchers setObject:[WLRRouteMatcher matcherWithRouteExpression:route] forKey:route];
//刪除route對應的handler對象
[self.routeHandles removeObjectForKey:route];
//將routeHandlerBlock和route存入對應關系的字典中
self.routeblocks[route] = routeHandlerBlock;
}
}
-(void)registerHandler:(WLRRouteHandler *)handler forRoute:(NSString *)route{
if (handler && [route length]) {
//首先生成route對應的WLRRouteMatcher實例
[self.routeMatchers setObject:[WLRRouteMatcher matcherWithRouteExpression:route] forKey:route];
//刪除route對應的block回調
[self.routeblocks removeObjectForKey:route];
//設置route對應的handler
self.routeHandles[route] = handler;
}
}接下來完善handle方法:
-(BOOL)handleURL:(NSURL *)URL primitiveParameters:(NSDictionary *)primitiveParameters targetCallBack:(void(^)(NSError *error, id responseObject))targetCallBack withCompletionBlock:(void(^)(BOOL handled, NSError *error))completionBlock{
if (!URL) {
return NO;
}
NSError * error;
WLRRouteRequest * request;
__block BOOL isHandled = NO;
//遍歷routeMatchers中的WLRRouteMatcher對象,將URL傳入對象,看是否能得到WLRRouteRequest對象
for (NSString * route in self.routeMatchers.allKeys) {
WLRRouteMatcher * matcher = [self.routeMatchers objectForKey:route];
WLRRouteRequest * request = [matcher createRequestWithURL:URL primitiveParameters:primitiveParameters targetCallBack:targetCallBack];
if (request) {
//如果得到WLRRouteRequest對象,說明匹配成功,則進行handler的生命周期函數調用或是這block回調
isHandled = [self handleRouteExpression:route withRequest:request error:&error];
break;
}
}
if (!request) {
error = [NSError WLRNotFoundError];
}
//在調用完畢block或者是handler的生命周期方法以後,回調完成的completionHandler
[self completeRouteWithSuccess:isHandled error:error completionHandler:completionBlock];
return isHandled;
}
//根據request進行handler的生命周期函數調用或者是block回調
-(BOOL)handleRouteExpression:(NSString *)routeExpression withRequest:(WLRRouteRequest *)request error:(NSError *__autoreleasing *)error {
id handler = self[routeExpression];
//self.routeHandles和self.routeblocks拿到route對應的回調block或者是handler實例
if ([handler isKindOfClass:NSClassFromString(@"NSBlock")]) {
WLRRouteRequest *(^blcok)(WLRRouteRequest *) = handler;
//調用回調的block
WLRRouteRequest * backRequest = blcok(request);
//判斷block裡面是否消費了此request,如果沒有而目標設置了目標回調targetCallBack,那麼在此進行默認回調
if (backRequest.isConsumed==NO) {
if (backRequest.targetCallBack) {
dispatch_async(dispatch_get_main_queue(), ^{
backRequest.targetCallBack(nil,nil);
});
}
}
return YES;
}
else if ([handler isKindOfClass:[WLRRouteHandler class]]){
//拿到url對應的handler對象後,先調用handler的shouldHandleWithRequest方法,如果返回YES,則調用進行轉場的transitionWithRequest方法
WLRRouteHandler * rHandler = (WLRRouteHandler *)handler;
if (![rHandler shouldHandleWithRequest:request]) {
return NO;
}
return [rHandler transitionWithRequest:request error:error];
}
return YES;
}以上我們可以看到,Route將匹配的邏輯單獨封裝到WLRRouteMatcher對象中,將匹配後的結果生成WLRRouteRequest實例以攜帶足夠完整的數據,同時將真正處理視圖控制器的轉場或者是組件的加載或者是未來可能拓展的handle業務封裝到WLRRouteHandler實例中,匹配邏輯對應的處理邏輯干淨分離,匹配邏輯可單獨塑造業務匹配,處理邏輯可以通過繼承擴展或者沖洗WLRRouteHandler的生命周期函數來更好的處理回調業務。如果WLRRouteHandler不能提供足夠多的擴展性,則可以使用block回調最大限度的進行擴展。
以上,就是路由部分的整體實現。
轉場的擴展
在WLRRouteHandler中,其實我們可以單獨控制路由經過的頁面跳轉的轉場。
-(UIViewController *)targetViewControllerWithRequest:(WLRRouteRequest *)request{
}
-(UIViewController *)sourceViewControllerForTransitionWithRequest:(WLRRouteRequest *)request{
}
-(BOOL)transitionWithRequest:(WLRRouteRequest *)request error:(NSError *__autoreleasing *)error{
}這樣的生命周期函數是不是很像UIViewControllerContextTransitioning轉場上下文的協議的設定?- (nullable __kindof UIViewController *)viewControllerForKey:(UITransitionContextViewControllerKey)key;方法使上下文提供目標控制器和源控制器,其實在handler中你完全可以自定義一個子類,在transitionWithRequest方法裡,設置遵守UIViewControllerTransitioningDelegate的代理,然後在此提供遵守 UIViewControllerAnimatedTransitioning的動畫控制器,然後自定義轉場上下文,實現自定義UI轉場,而對應的匹配邏輯是與此無關的,我們就可以在路由曾控制全局的頁面轉場效果。對自定義轉場不太熟悉的同學請移步我之前的文章:
ContainerViewController的ViewController 轉場
路由的安全
有兩個方面可以去做
WLRRouteHandler實例中, -(BOOL)shouldHandleWithRequest:(WLRRouteRequest *)request中可以檢測request中的參數,比方說效驗source或者是效驗業務參數完整等
WLRRouter實例中handleURL方法,將在隨後的WLRRoute的0.0.2版本中加入中間件的支持,就是在找到handler之前,將按照中間件注冊的順序回調中間件,而我們可以在中間件中實現風控業務、認證機制、加密驗簽等等
路由的效率
目前我們實現的路由是一個同步阻塞型的,在處理並發的時候可能會出現一些問題,或者是在注冊比較多的route表達式以後,遍歷和匹配的過程會損耗性能,比較好的實現方式是,將Route修改成異步非阻塞型的,但是API全部要換成異步API,起步我們先把同步型的搞定,隨後慢慢提供異步版本的路由~
路由的使用
在大部分App實踐MVVM架構或者更為復雜的VIPER架構的時候,除了迫切需要一個比較解耦的消息傳遞機制,如何更好的剝離目標實體的獲取和配合UIKit這一層的轉場邏輯是一項比較復雜的挑戰,路由實際上是充當MVVM的ViewModel中比較解耦的目標獲取邏輯和VIPER中Router層,P與V的調用全部靠Router轉發。
在實施以組件化為目的的工程化改造中,如何抽離單獨業務為組件,比較好的管理業務與業務之間的依賴,就必須使用一個入侵比較小的Route,WLRRoute入侵的地方在於WLRRouteHandler的transitionWithRequest邏輯中,通過一個UIViewController的擴展,給 targetViewController.wlr_request = request;設置了WLRRouteRequest對象給目標業務,但雖然如此,你依舊可以重寫WLRRouteHandler的transitionWithRequest方法,來構建你自己參數傳遞方式,這一點完全取決於你如何更好的使得業務無感知而使用路由。
最後附上代碼地址:喜歡的來個星吧…https://github.com/Neojoke/WLRRoute
12.27更新:感謝這位同學,寫了一篇討論性的 文章,對我啟發很大,我尊敬以及欣賞能夠深入思考並且願意分享自己的idea的人。