本文是投稿文章,作者:missummer
對Git不了解的同學可以先去這個網站Git學習 ,對Git進行一個初步的了解學習。
Git工具的選擇
傻瓜教程嘛,講道理的話肯定不會教大家通過命令行去使用Git的,今天就在這裡教大家如何借助如sourceTree或Tower這樣的工具去玩轉Git(當然工具不只這個兩個其它的不做推薦了)
一 建立倉庫
用Git進行代碼版本管理,肯定得先有個倉庫啊,倉庫的選擇一般按公司的要求來,現在免費得代碼托管網站也有很多,目前我在用的有兩個gitlab(公司內部使用,只能內網訪問),還有一個就是在家裡面用的Git@OSC,當然國內還有一個CODING也非常不錯(CODING的ios項目開源了寫的很不錯有興趣的同學可以去他們網站上找一下),選擇好你要用的代碼托管網站進行注冊,下面我就用Git@OSC進行個示范
1.新建倉庫



2.將你建立的倉庫clone到本地。
打開已經下載,注冊好的sourceTree。

點擊+新倉庫選擇從URL克隆

目標路徑可以自己設置

點擊克隆之後本地倉庫就多出了GitDemo這個倉庫
二 提交代碼
1.我們已經把托管代碼網站上的倉庫clone到了本地,但是現在倉庫裡面沒有項目,現在新建一個項目(或者用已有的項目)。

新建項目
2.點開我們新建項目文件夾,全選復制裡面的文件

注意不要直接拷貝這個項目的整個文件夾,要點開全選裡面的內容拷貝
3.然後打開我們剛才新建的倉庫的文件夾,把我們拷貝的內容粘貼進去

倉庫是我們在新建倉庫的第二步clone到本地的 , 可以往上翻著看如果忘了的話
4.然後用sourceTree打開我們GitDemo這個倉庫

我們剛才拷貝到倉庫裡面的內容都已經在為暫存文件的區域內了
Git代碼管理的所有操作的第一步永遠都是,將代碼提交到本地,但是有些東西是不用提交的,所以在把代碼提交到本地倉庫之前我們需要通過
gitignore來設置,方法就是點擊上圖中得設置,選擇 高級

配置gitignore文件
點擊編輯 然後把我下面貼得內容拷貝進去(經過檢驗的gitignore),關於gitignore這裡不做過多講解,有興趣可以自行搜索
build/ *.pbxuser !default.pbxuser *.mode1v3 !default.mode1v3 *.mode2v3 !default.mode2v3 *.perspectivev3 !default.perspectivev3 xcuserdata *.xccheckout *.moved-aside DerivedData *.hmap *.Ripa *.xcuserstate contents.xcworkspacedata project.xcworkspace UserInterfaceState.xcuserstate project.xcworkspace/ xcuserdata/ UserInterface.xcuserstate # CocoaPods # # We recommend against adding the Pods directory to your .gitignore. However # you should judge for yourself, the pros and cons are mentioned at: # http://guides.cocoapods.org/using/using-cocoapods.html#should-i-ignore-the-pods-directory-in-source-control # .DS_Store Pods Pods/*

粘貼進去之後直接點關閉就OK了
然後點擊上圖中得為暫存文件

寫下你的提交信息,點擊提交
到這一步我們已經把代碼提交到了本地倉庫裡

master主分支
我們現在沒有建其他的分支,所以之後一個master分支,也就是主分支,點擊推送就把可以把代碼成功推送到OSChina的遠程倉庫了

推送成功,以後每次推送代碼都要養成先拉取的習慣
三 Git分支
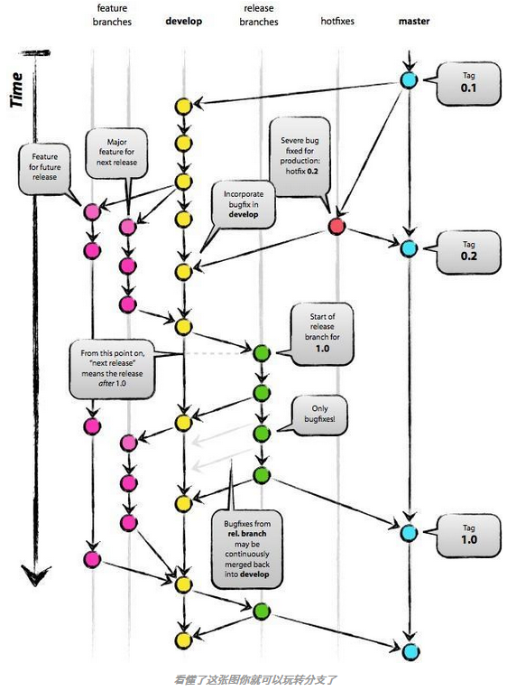
我上面講的只是sourceTree的基本用法,下面我簡單的跟大家講一下分支的使用,對於Git分支學習請大家移步Git Flow。

下面我們就以develop分支為例(常用分支,一般開發都在這個分支上開發,由一個固定的人維護master分支),點擊上圖的分支選項

創建名字為develop的分支

這時候自動從master分支切換到了develop分支
現在這個develop分支只是在我們的本地,無法多人開發時共同在這個分支上進行開發,我們需要把它推送到遠端, 點擊推送即可


勾選你要推送的分支,一般來說master不要勾選,讓一個人去維護,在需要合並的時候再推到master
這個時候你的遠端也有了develop分支,如果你不想要這個 分支了 ,想把這個分支刪除,你應該先確保代碼都已經提交到了本地倉庫,然後雙擊你的master分支切換到master分支上面去,最好點擊sourceTree的分支選項

刪除分支,選擇你要刪除的本地分支 遠端分支
然後結合著那個分支圖,點擊Git Flow選項就可以自己盡情的試驗分支的使用了 , 至於代碼沖突,我的建議是提高更新頻率,有刪除,新加的操作最好立即更新,當沖突出現了,也是可以用sourceTree輔助解決的,這次沒辦法演示就先到了這裡了,Git傻瓜教程完結, have Fine 各位。