
投稿文章,作者:劉小壯
這段時間公司一直比較忙,和組裡小伙伴一起把公司項目按照之前邏輯重寫了一下。由於項目比較大,還要兼顧之前項目的迭代和其他項目,目前為止只寫完第一階段。
之前項目本地持久化方案主要用的是SQLite,這次重寫項目打算換一種持久化方案,於是我們經過討論選擇了蘋果的“親兒子”CoreData。
在使用CoreData的過程中,我也是一邊學習一邊實踐。在學習的過程中,一些寫的質量比較高的博客對我的幫助也很大,例如objc.io等博客,在這裡就不一一列舉出來了,非常感謝這些作者。
先不說項目中用不用得到,其實很多人都是不了解CoreData的,但是經過我的學習發現CoreData還是挺不錯的。所以正如這系列文章的名字一樣-認識CoreData,打算寫這系列文章來認識一下CoreData。
這系列博客將從簡單到復雜的來講一下CoreData,其中除了基礎使用還會包括多線程、批量數據處理等內容,這些很多都是我公司項目開發過程中接觸到的,我們也設想了一些極端的情況,解決方案都會體現在這系列博客中。
本人接觸CoreData時間並不長,只是專門花了一段時間學習CoreData。
本系列文章偏重於通過圖形化界面使用CoreData,不會全部采取純代碼進行CoreData的所有操作,而且那樣操作起來也確實比較麻煩,反而就失去了CoreData的優勢和本質。
文章中如有疏漏或錯誤,還請各位及時提出,謝謝!
寫在前面
在CoreData中有一些常用的類,稱呼可能各不相同。所以這裡先約定一些關鍵字,以便理解後面的一些內容,這些約定很多都是出現在蘋果的官方文檔中的。
NSPersistentStoreCoordinator(Persistent Store Coordinator),縮寫為PSC。
NSManagedObjectContext(Managed Object Context),縮寫為MOC。
NSManagedObjectModel(Managed Object Model),縮寫為MOM。
NSManagedObject及其子類,根據英文翻譯和其作用,稱之為托管對象。
後綴名為.xcdatamodeld的文件,因為存儲著所有實體的數據結構和表示,所以稱之為模型文件。
什麼是CoreData?
簡單介紹一下
CoreData出現在iOS 3中,是蘋果推出的一個數據存儲框架。CoreData提供了一種對象關系映射(ORM)的存儲關系,類似於Java的hibernate框架。CoreData可以將OC對象存儲到數據庫中,也可以將數據庫中的數據轉化為OC對象,在這個過程中不需要手動編寫任何SQL語句,這是系統幫我們完成。
CoreData最大的優勢就是使用過程中不需要編寫任何SQL語句,CoreData封裝了數據庫的操作過程,以及數據庫中數據和OC對象的轉換過程。所以在使用CoreData的過程中,很多操作就像是對數據庫進行操作一樣,也有過濾條件、排序等操作。
這就相當於CoreData完成了Model層的大量工作,例如Model層的表示和持久化,有效的減少了開發的工作量,使Model層的設計更加面向對象。
CoreData好用嗎?
之前聽人說過,CoreData比較容易入手,但是很難學精。這也是很多人說CoreData不好用的原因之一,只是因為使用方式有問題,或者說並沒有真正掌握CoreData。
如果從性能上來說,CoreData比SQLite確實略差一些。但是對於移動端來說,並不需要大型網站的高並發,所以這點性能差別幾乎是沒有影響的,所以這點可以忽略不計。在後面的文章中,將會給出CoreData的優點和缺點對比,以及詳細的性能測評。
CoreData主要的幾個類
NSManagedObjectContext
托管對象上下文,進行數據操作時大多都是和這個類打交道。
NSManagedObjectModel
托管對象模型,一個托管對象模型關聯一個模型文件(.xcdatamodeld),存儲著數據庫的數據結構。
NSPersistentStoreCoordinator
持久化存儲協調器,負責協調存儲區和上下文之間的關系。
NSManagedObject
托管對象類,所有CoreData中的托管對象都必須繼承自當前類,根據實體創建托管對象類文件。
CoreData簡單創建流程
模型文件操作
1.1 創建模型文件,後綴名為.xcdatamodeld。創建模型文件之後,可以在其內部進行添加實體等操作(用於表示數據庫文件的數據結構)
1.2 添加實體(表示數據庫文件中的表結構),添加實體後需要通過實體,來創建托管對象類文件。
1.3 添加屬性並設置類型,可以在屬性的右側面板中設置默認值等選項。(每種數據類型設置選項是不同的)
1.4 創建獲取請求模板、設置配置模板等。
1.5 根據指定實體,創建托管對象類文件(基於NSManagedObject的類文件)
實例化上下文對象
2.1 創建托管對象上下文(NSManagedObjectContext)
2.2 創建托管對象模型(NSManagedObjectModel)
2.3 根據托管對象模型,創建持久化存儲協調器(NSPersistentStoreCoordinator)
2.4 關聯並創建本地數據庫文件,並返回持久化存儲對象(NSPersistentStore)
2.5 將持久化存儲協調器賦值給托管對象上下文,完成基本創建。
CoreData結構
CoreData的結構構成
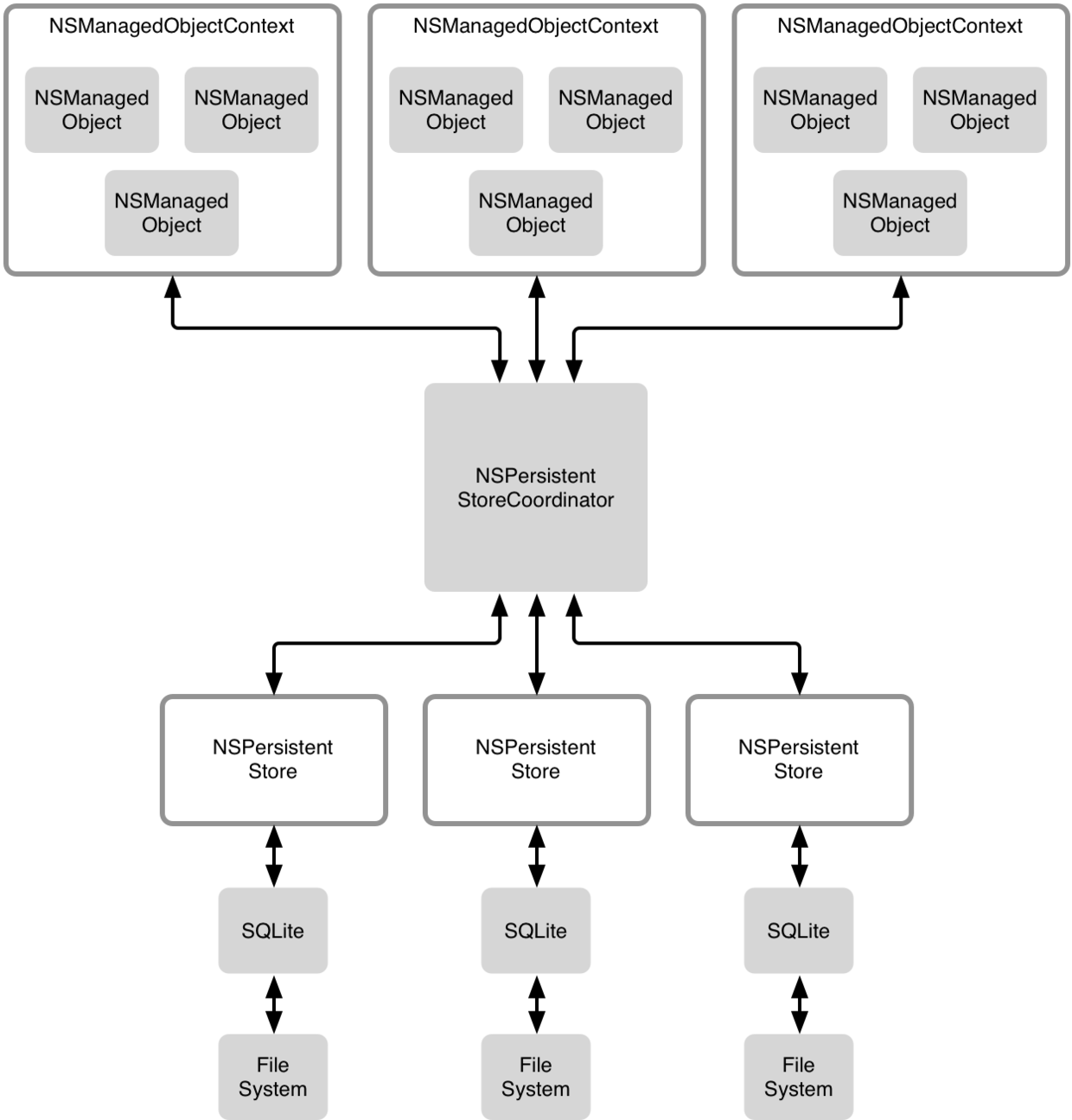
之前看到過幾張介紹CoreData結構的圖片,感覺其表示的結構比較清晰。可以通過這幾張圖片初步認識一下CoreData,在後面的文章中還會對這幾個類進行詳細解釋。

整體結構
上圖中是初始化MOC所涉及到的一些類,由這些類實例化並最終構成可以使用的MOC。圖中編號是實例化一個具備數據處理能力的MOC過程,這個過程和上面介紹過的實例化上下文對象相同。

NSManagedObjectContext
在PSC創建並關聯本地數據庫,並設置為MOC的persistentStoreCoordinator屬性後,MOC就具備對當前存儲區所有托管對象操作的能力。但是需要注意的是,MOC對托管對象是懶加載的,在使用時才會被加載到MOC的緩存中。

NSManagedObjectModel
MOM對象加載模型文件後,獲取到模型文件中所有實體的構成結構。由於MOM中存儲著模型文件的結構,PSC需要通過MOM對象實例化本地數據庫。

Entity
所有屬性都存在Entity中,以及有關聯關系的屬性和請求模板,這都會在後面的章節中講到。

NSManagedObject
可以通過Entity創建繼承自NSManagedObject類的文件,這個文件就是開發中使用的托管對象,具備模型對象的表示功能,CoreData的本地持久化都是通過這個類及其子類完成的。
持久化存儲調度器
在CoreData的整體結構中,主要分為兩部分。一個是NSManagedObjectContext管理的模型部分,管理著所有CoreData的托管對象。一個是SQLite實現的本地持久化部分,負責和SQL數據庫進行數據交互,主要由NSPersistentStore類操作。這就構成了CoreData的大體結構。

結構圖
從圖中可以看出,這兩部分都是比較獨立的,兩部分的交互由一個持久化存儲調度器(NSPersistentStoreCoordinator)來控制。上層NSManagedObjectContext存儲的數據都是交給持久化調度器,由調度器調用具體的持久化存儲對象(NSPersistentStore)來操作對應的數據庫文件,NSPersistentStore負責存儲的實現細節。這樣就很好的將兩部分實現了分離。
個人隨想
對於CoreData的整體結構,因為CoreData底層存儲本來就是用SQLite實現的,所以我用CoreData的結構和SQLite對比了一下,發現還是很多相似之處的。
.xcdatamodeld文件代表著數據庫文件結構,通過.xcdatamodeld編譯後的.momd文件生成數據庫。每個實體代表一張數據表,實體之間的關聯關系就是SQLite的外鍵。
下圖就是CoreData底層存儲的結構,用紅圈圈住的部分指向關聯表的主鍵下標。例如1就指向關聯表的主鍵下標為1的行。

外鍵
CoreData雜談
CoreData數據存儲安全
CoreData本質還是使用SQLite進行存儲,並沒有另外提供加密功能,具體的數據加解密還需要自己完成。
CoreData在硬盤上的數據存儲結構:

數據庫存儲結構
通過PSC指定創建SQLite目錄後,會在指定的目錄下生成一個數據庫文件,同時還會生成兩個同名但後綴不同的文件,其中只有後綴.sqlite的文件是存儲數據的文件。
這個數據庫文件中會默認生成三個表,Z_METADATA、Z_PRIMARYKEY、Z_MODELCACHE,其他我們自己的表也都是大寫Z開頭的。
在每個表中,系統還會默認生成三個字段,Z_PK、Z_ENT、Z_OPT三個字段,也都是大寫Z開頭並且帶下劃線的。其他字段就是我們自己的字段了,大寫Z開頭但不帶下劃線。
CoreData執行效率
現在市面上的大多數項目,都是使用SQLite作為持久化的方案,而CoreData的使用並不是很普遍。對於這個問題,我認為首先是很多項目開始的比較早,那時候好多iOS程序員都是從其他語言轉過來的,更加熟悉SQLite,所以用SQLite比較多一些。後面如果不進行大的項目重構,就很難換其他的持久化方案了。
還有就是不熟悉CoreData,也不想去了解和深入學習CoreData,我認為這是很大的原因。所以項目中用CoreData的人並不多,而真正掌握CoreData技術的人更少。
之前聽其他人說CoreData的執行效率不如SQLite高,這個如果深究的話,確實CoreData要比SQLite效率差一些,只不過並沒有太大區別。CoreData本質也是在底層執行SQL語句,只是CoreData的SQL語句執行邏輯比較耗時,沒有手動編寫SQL語句更加直接。我們可以將CoreData的調試功能打開,具體看一下SQL語句的執行。
這裡要說一點,客戶端畢竟不是服務端,不需要像服務器那樣大量的數據查詢,所以CoreData是完全可以應對客戶端的查詢量的。如果從靈活性來說,CoreData確實沒有SQLite的靈活性高,一些SQLite的復雜功能可能也不能實現,但是就目前大多數項目來說,CoreData已經能夠滿足項目持久化需求了。
導致執行效率差異的原因還體現在對象轉換上,CoreData在執行SQL語句的基礎上,還多了一層將數據映射給托管對象的操作,這樣得到的就是OC的托管對象,而SQLite得到的則不是。如果給SQLite執行完成後,也加一層創建托管對象並賦值的操作,這時候對比性能兩者的差距可能就會更小了。
性能評測
下面是一篇關於CoreData、FMDB、Realm性能測試結果的博客,最後的結果我也沒有去驗證,只是大致看了一下代碼還是比價靠譜的。作者測試Demo和原文地址。
測試數據的數量是以K為單位,最少為1K的數據量。涉及到的操作主要是下面四種:
新建數據庫並插入1K條數據。
已有數據庫,插入1K條數據。
查詢總量為10K條數據,連續查詢單次為1K數據。
10K條數據總量,更新其中1K條數據的部分字段性能。
性能評測結果:
根據測試結果可以發現,在前面兩種插入操作,CoreData的性能比FMDB和Realm要快很多。
而對於查詢操作,CoreData比其他兩種操作耗時多很多,大概多出三四倍。這很可能和CoreData將查詢結果的數據轉為托管對象有關系,拋去CoreData這部分轉換操作性能會比現在好很多。
而更新操作則直接基於SQLite封裝的FMDB有絕對的優勢,FMDB和其他兩種操作差距大概是十倍左右,而其他兩種操作性能差不多。當然CoreData也存在著上面提到的對象轉換操作,CoreData拋去這步結果可能會比現在好很多。
測試圖表
下面的測試數據中,取得是三次測試結果的平均值。


新建數據庫並插入1K條數據

已有數據庫,插入1K條數據

查詢總量為10K條數據,連續查詢單次為1K數據

10K條數據總量,更新其中1K條數據的部分字段性能
CoreData調試
Xcode調試命令
CoreData本質上是對SQLite的一個封裝,在內部將對象的持久化轉化為SQL語句執行,可以在項目中將CoreData調試打開,從而可以看到CoreData的SQL語句執行和一些其他log信息。
打開Product,選擇Edit Scheme.
選擇Arguments,在下面的ArgumentsPassed On Launch中添加下面兩個選項。
(1)-com.apple.CoreData.SQLDebug
(2)1
終端調試命令
如果是在模擬器上調試程序,可以通過 sqlite3 /數據庫路徑/ 命令來查看和操作數據庫。
.tables 查看當前數據庫文件中所有的表名
select *from tableName 執行查詢的SQL語句

終端調試命令