你好,歡迎來到IOS教程網
設為首頁
加入收藏
首頁
IOS基礎知識
IOS使用技巧
IOS編程開發
IOS教程
IOS訊息
Ios教程網
>>
IOS教程
>>
蘋果手機教程
>> iphone語音備忘錄使用教程
iphone語音備忘錄使用教程
編輯:蘋果手機教程
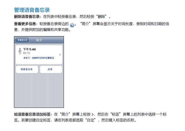
“語音備忘錄”可讓您使用 iPhone 的內建麥克風、藍牙耳機麥克風或支持的外部麥克風,將 iPhone 用作便攜式錄音設備。以下便是iPhone語音備忘錄的使用方法介紹。
上一頁:
怎樣區別iphone4s港版和行貨
下一頁:
iphone4s怎麼下載軟件
蘋果手機教程
iPhone如何導入通訊錄
第一步 1.在iPhone中點擊“設置&rdq
自檢保安全 Xcode病毒檢測工具使用教程出爐
近日安全漏洞報告平台烏雲稱,部分開發者的iO
iPhone如何用Siri語音發微博
第一步:在iPhone手機中安裝&ldquo
IOS教程
Double Music Player:讓一對耳機同時放兩首歌
iOS中searchBar(搜刮框)光標初始地位後移
iphone如何隱藏各種圖標?
Mac中Clear的使用方法
蘋果越獄兔iOS7完美越獄常見問題解答
越獄插件TapTapFlip 快速切換前置後置攝像頭插件
iOS8怎麼升級 ios8 beta測試版升級教程
蘋果iphone Apple id被禁用怎麼辦
蘋果手機微信刪掉的聊天記錄怎麼恢復
蘋果ios7 新功能 文件夾增量可裝百個應用
相關文章
+
iOS獲得以後裝備型號等信息(全)包括iPhone7和iPhone7P
xcode8提交ipa掉敗沒法構建版本成績的處理計劃
Objective-C 代碼與Javascript 代碼互相挪用實例
iOS開辟之UIPickerView完成城市選擇器的步調詳解
iPhone/iPad開辟經由過程LocalNotification完成iOS准時當地推送功效
iOS法式開辟之應用PlaceholderImageView完成優雅的圖片加載後果
iOS Runntime 靜態添加類辦法並挪用-class_addMethod
iOS開辟之用javascript挪用oc辦法而非url
iOS App中挪用iPhone各類感應器的辦法總結
實例講授iOS中的UIPageViewController翻頁視圖掌握器
IOS代碼筆記UIView的placeholder的後果
iOS中應用JSPatch框架使Objective-C與JavaScript代碼交互
iOS中治理剪切板的UIPasteboard粘貼板類用法詳解
iOS App開辟中的UIPageControl分頁控件應用小結
詳解iOS App中UIPickerView轉動選擇欄的添加辦法
蘋果刷機越獄教程
IOS6教程
IOS7教程
IOS8教程
關於IOS教程
IOS9教程
IOS教程問題解答
IOS10教程
蘋果手機教程
iPhone6/Plus日歷怎麼添加
iphone5s越獄後開機白蘋果修復方法
iPhone7Plus怎麼關閉Siri建議
如何快速打開iPhone手電筒功能
水貨iPhone 7過海關要繳稅嗎
itunes備份文件在哪?itunes/media默認目錄修改
iPhone4S桌面圖標排列重啟後會自動還原怎麼辦
如何在蘋果iOS 7中隱藏App或者文件夾?
iPhone 7手機怎麼取消音樂訂閱
iOS9.3 beta7怎麼升級?
Safari浏覽網頁怎樣阻擋彈出式廣告
蘋果刷機越獄教程
|
IOS教程問題解答
|
IOS技巧綜合
|
IOS7技巧
|
IOS8教程
Copyright ©
Ios教程網
All Rights Reserved