你好,歡迎來到IOS教程網
設為首頁
加入收藏
首頁
IOS基礎知識
IOS使用技巧
IOS編程開發
IOS教程
IOS訊息
Ios教程網
>>
IOS教程
>>
關於IOS教程
>> iphone語音備忘錄使用教程
iphone語音備忘錄使用教程
編輯:關於IOS教程
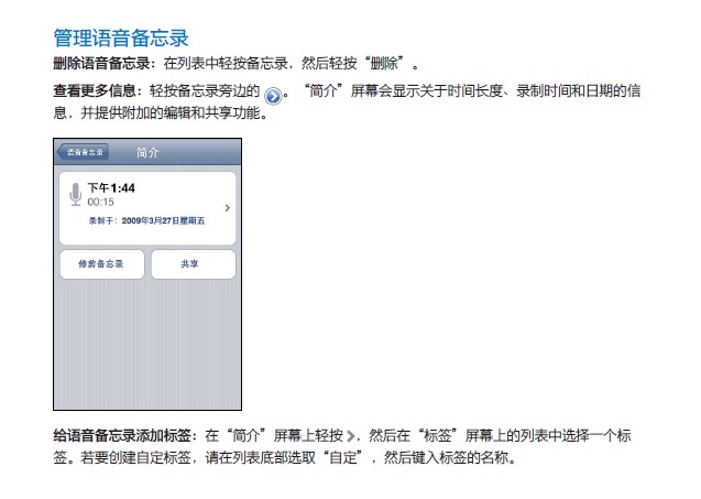
“語音備忘錄”可讓您使用 iPhone 的內建麥克風、藍牙耳機麥克風或支持的外部麥克風,將 iPhone 用作便攜式錄音設備。以下便是iPhone語音備忘錄的使用方法介紹。
上一頁:
iphone4s怎麼下載軟件
下一頁:
怎樣區別iphone4s港版和行貨
關於IOS教程
如何解決AppleID密碼總是過期問題
很多網友碰到過打開iTunes卻提示Appl
無需擔心扣費 教你關閉APP內購功能
很多小孩都喜歡拿大人的手機玩,但是現在的很多游戲都具有內購功
iPhone6Plus如何使用粗字體
步驟1:依次進入“設置-通用&r
IOS教程
ios8.4撥號鍵盤美化
iPhone6 Plus被盜關機怎麼找回?
iphone自定義怎麼修改網絡標識字符
GCD解毒
iPhone5SE價格 iPhone5SE多少錢
iphone5se有什麼功能
教你檢查iPhone余下可充電次數
iOS7如何設置系統字體加粗
ios10gm版和正式版有什麼區別
快看看 iOS8.4必須關閉的這三個功能
相關文章
+
iOS獲得以後裝備型號等信息(全)包括iPhone7和iPhone7P
xcode8提交ipa掉敗沒法構建版本成績的處理計劃
Objective-C 代碼與Javascript 代碼互相挪用實例
iOS開辟之UIPickerView完成城市選擇器的步調詳解
iPhone/iPad開辟經由過程LocalNotification完成iOS准時當地推送功效
iOS法式開辟之應用PlaceholderImageView完成優雅的圖片加載後果
iOS Runntime 靜態添加類辦法並挪用-class_addMethod
iOS開辟之用javascript挪用oc辦法而非url
iOS App中挪用iPhone各類感應器的辦法總結
實例講授iOS中的UIPageViewController翻頁視圖掌握器
IOS代碼筆記UIView的placeholder的後果
iOS中應用JSPatch框架使Objective-C與JavaScript代碼交互
iOS中治理剪切板的UIPasteboard粘貼板類用法詳解
iOS App開辟中的UIPageControl分頁控件應用小結
詳解iOS App中UIPickerView轉動選擇欄的添加辦法
蘋果刷機越獄教程
IOS6教程
IOS7教程
IOS8教程
關於IOS教程
IOS9教程
IOS教程問題解答
IOS10教程
蘋果手機教程
iPhone發生未知錯誤20、21怎麼辦
iPhone4S應用隱藏簡單教程
iPhone5s無法加入網絡怎麼辦?
iOS9公測版怎麼降級到iOS8.4?降級教程分享
APP Store無法更新解決辦法
教你怎麼清除Mac OS X文件“打開方式”中的重復項
手機QQ空間視頻可以傳嗎?該怎麼傳?
iphone6plus怎麼設置字體?
iPhone6Plus藍牙聲音小怎麼辦
拋投攝影教程 用iPhone拍出不一樣的風景
Flickr殺手OpenPhoto推iPhone應用
蘋果刷機越獄教程
|
IOS教程問題解答
|
IOS技巧綜合
|
IOS7技巧
|
IOS8教程
Copyright ©
Ios教程網
All Rights Reserved